
小编导读:导言仙人的记载最初是出现在《史记》秦始皇本纪、封禅书里的古仙人羡门高、最后等。此后在张良(?-前186)的记载中,可以看……
导言
仙人的记载最初是出现在《史记》秦始皇本纪、封禅书里的古仙人羡门高、最后等。此后在张良(? - 前186)的记载中,可以看到赤松子的名字,以及汉武帝(刘彻、前156- 前87)时的安期生的故事。但这些记载是很罕见的。而且也只是出现了这些仙人的名字,有关他们的事迹只有一些断片的记述。
本来这些仙人也是产生于皇帝不老长生的愿望。因此在断片的记述中散见着与不死长生有关的记述。
后世仙人多是道德性质的存在。并且像功过格这样的生前的善行影响死后世界的话题在道教中也是普遍存在的。在“杜子春”中,杜子春“立孤孀可以衣食”,让孤儿寡妇得以维持生计,也是以这种道德上的善行得到了道士的认可。
但是仙人行善这样的话题在秦始皇(前259- 前210)及汉武帝的记载中是完全看不到的。
那么道德意义上的仙人是从哪里开始的呢?这个答案在前汉刘向(前77- 前6)的《列仙传 [ 一般认为《列仙传》实际写于后汉时期。参考《鉴赏?中国的古典9抱朴子?列仙传』(小川环树?本田济监修、角川书店)1988年(共着者、尾崎正治、平木康平、『列仙传』部分与平木康平共同执笔)的「总说」的「有关赞(大形彻执笔部分)」。]》中可以找到。拙稿将列举《列仙传》中与善行有关的仙人,梳理他们的特征,并考察这些仙人为什么会出现在《列仙传》中。
一、古仙人
实际上可以称为古仙人的仙人是屈指可数的。
《史记》封禅书中写道:
“宋毋忌正伯侨充尚羡门高最后皆燕人、为方仙道、形解销化、依于鬼神之事。”
“宋毋忌”里的五位究竟是方士还是仙人很难判断。当时、“仙人”这个词还没有作为一个成熟的词语固定下来,也存在“仙者”这样的称谓。
“羡门高”在《史记》始皇本纪里的记载是:
“使燕人卢生求羡门高誓。”
这里不是羡门高,而是羡门高誓。并且在这一处的《集解》里引的韦昭的注里出现的称谓是“古仙人”。关于宋毋忌、正伯侨、充尚、以及最后,注释里有各种各样的说法 [ 有关宋毋忌,在《索隐》的《老子戒经》中有“月中仙人”,在《白泽图》里有“火之精曰宋毋忌”。正伯侨在《索隐》被称为“古仙人”,讲述了他与王乔及王子乔的关连。有关这一点会另作考察。充尚在《史记会注考证》里考察了与《列仙传》的玄俗的关系。有关“最后”,存在这不是个人名的说法。在《史记索隐》里“最后”是“甚后”。可以理解为“羡门高(与其他的仙人比)甚后”。中井积德的《史记凋题》(吉川弘文馆、一九九一年)也持同样的观点。另一方面,《索隐》所引的颜师古与刘伯庄为人名。《史记会注考证》中王念孙的“最”为“冣”,介绍其为「高唐谱」的「聚谷」的说法,认为这个理解最为妥当。] ,但封禅书里的这一处是第一次出现。
顾颉刚认为:
最早的仙人史料,现在也得不到什么。只从《封禅书》里知道燕国人宋毋忌、正伯侨、羡门子高等都是修仙道的;他们会不要这身体,把魂灵从身体中解脱出去,得到了一切的自由。”
这里的理解就是仙术修行者。他们“为方仙道,形解销化”。顾颉刚把“形解销化”理解为“把魂灵从身体中解脱出去”。后汉的服虔是“尸解”。
在被称为“古仙人”的这些人之后出现的才是“仙人”,也就是“赤松子”与“安期生”等。这些仙人在《列仙传》中登场,本来《史记》里也能看到他们的名字。
张良因为是汉高祖刘邦(前256- 前195)的军师而闻名于天下。但在刘邦一统天下后、他告病隐居,开始了导引。他那时的导引的老师就是赤松子。
赤松子是排在《列仙传》卷头的仙人,他是作为雨师登场的,在导引的话题里并没有出现。
安期生在汉武帝的时候是方士公孙卿所说的仙人。据说他是公孙卿的朋友申公的朋友,而且当时申公已经不在人世了。安期生也在《列仙传》里登场。但那里说他的故事不是发生在武帝时期而是秦始皇帝时期。
公孙卿曾对武帝说,古代的皇帝黄帝也是乘龙成仙的。这是黄帝成仙说的最早出现。公孙卿的话基本是原文不动地收录到《列仙传》当中。
被认为是《列仙传》作者的刘向是前汉、成帝(刘骜、前51- 前7)时期的学者。《列仙传》里有赤松子、黄帝、安期生传。但在始皇时期,宋毋忌、正伯侨、充尚、羡门高都没有被立传。羡门高是《列仙传》的佚文,正伯侨与王子乔字形相似,二者之间很可能存在某种关系。
在这里考察的古仙人及与秦始皇、汉武帝有关而登场的仙人的记载都说他们长命、富贵,涉及到道德的话题完全没有出现。
二、《列仙传》里的道德仙人
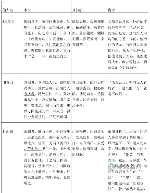
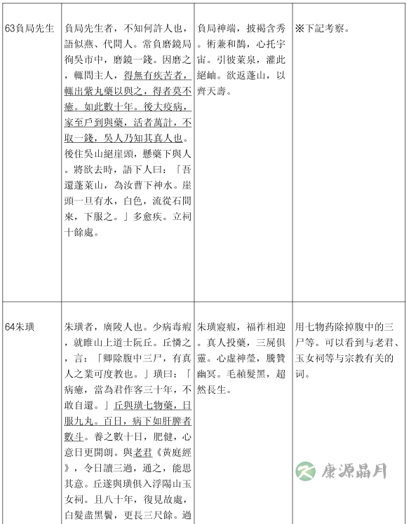
《列仙传》收录了七十位仙人的传记。其中可以称为“道德仙人”的就有8位。都是与药物、治疗、以及针灸有关的。一般宗教与疾病治疗联系到一起的情况很多。教祖级别的人物施展宗教奇迹的情况也有。个人所具有的特殊能力被强调。但是《列仙传》的情况主要是强调药物的功效,以及讲述使用这些药物的仙人的事迹。以下做一个简单的表格总结。




对表格里出现的仙人,在备考栏里做了简单的说明。与医疗有关的话题很多,都联系到救人的话题上。其中行为最有道德的是崔文子与负局先生。以下简单介绍他们的事迹并进行说明。
崔文子(内容参考以上表格)
「黄老」指的是黄帝、老子,是与老庄思想、神仙思想关系很深的语言。记载崔文子造了石父祠,而且“賣薬都市”也就是卖过药。疫病流行的时候,“文擁朱幡,係黃散以徇人門。飲散者即愈,所活者萬計”。可以理解为视采算于度外,把朱幡上的黄散药无偿的赠与人们服用。在《列仙传》里的赞中、以“仁心攸悼”的“仁”字来赞扬崔文子。“仁”是儒教的孔子所推奖的德目。在道教书籍的《列仙传》里被赞赏为“仁”可以说是一个异例。
负局先生(内容参考以上表格)
“负局先生”这个名称的意思是“背着局的人”。局在这里是装打磨镜子的工具的箱子。镜子在铸造阶段首先要打磨让它发光。即使是打磨后的镜子过一段时间后就也会变得不亮了,所以还需要再次打磨。因此打磨镜子就变成了一种职业。《淮南子》卷十九修務訓中记载“明鏡之始下型、矇然未見形容、及其粉以玄錫、摩以白旃、鬢眉微毫可得而察”。只需要锡粉与毛织物就可以行商。这与日本曾经有的磨刀、修补漏锅的铸挂等近似。需要特殊的技术但工具并不是很多。
魏文帝(曹丕(187-226))撰《海内士品》里面有这样的记载“徐孺子嘗事江夏黄公、公死往?塟、家貧無以自致、賫磨鏡具、自隨賃磨、取資、然後得前、既至祭而退”。
这里讲的是因为没有参加主人葬礼的费用,才会磨镜来赚路费。但是,负局先生“磨镜一钱”这么便宜,绝不是合算的买卖。
负局先生的目的是利用磨镜来了解人们是否在受着病痛之苦。磨镜是要花一些时间的,可以边磨镜边与镜子的主人交谈。磨镜的这个过程是了解镜子主人病情的最好时机。如果百姓有疾苦,赠与紫丸药无病不治。有关紫丸药只知道是紫色的丸药,除此以外没有详细记载。这种情况持续数十年后疫病开始流行。这个时候负局先生又挨家挨户的寻访赠药,虽然数万的人保住性命,但他一文钱都没有收。因此吴国人把他当作真人,为他在各地建祠也是理所当然。
三、《列仙传》的特征
整部《列仙传》求长生的话题很多。这部书的特点是大部分成仙都是依靠药物的成仙。《列仙传》有七十个故事,其中的四十三个故事里出现了药物的名称。药物的种类五十种,总数达到了六十以上。药效有不老、长生、返老还童。因此多是些通过服药成仙的故事。
由此可以推测《列仙传》的仙药的故事大概与采药方士的贩卖药物有关。因为可以看到“采药父(卷上、偓佺)”、“千丸十斤之桂(卷上、桂父)”这样的与药物采集、制造有关的词,以及“卖药(卷上、崔文子、卷下、玄俗)”、“七丸一钱(卷下、玄俗)”这样的与贩卖、价格有关的表现。
崔文子虽然是卖药的,但他为了救人的生命而视利益于度外,无偿赠药给需要的人,负局先生也是救治了很多人却分文不取。他们与贩卖药物的方士完全不同。
结语
有关仙人的最早的记载是出现在《史记》里的。它是始于秦始皇寻找仙人开始、基于秦始皇对不死的希望的。那时仙人的数目还很少,他们的事迹也不详细。后来汉武帝同样也寻找仙人,但仙人的数目并没有明显的增加。而且仙人的记载多是依靠方士的口述,可信度并不高。而且它们都是叙述仙人的长生,这些都反映了皇帝的愿望。有关仙人们的事迹记载里,完全看不到仙人们的道德行为。
虽然《列仙传》基本上是以介绍通过药物达到长生、成仙为主的书籍,但其中有些记载也可以看到具有道德意义的仙人的萌芽。这就是在这里笔者举出的负局先生和崔文子。他们的记载起源于治病、救命这样的医药的话题,逐渐成为仙人无偿救助染上了疫病的人们。
仙人的故事在道教产生以前就存在。因此道教产生的时候也吸收了仙人的故事。东汉的张道陵 (34-156)的五斗米道是道教的开始。张道陵用天人教授他的来“能治病 ”结果是得到了百姓的信奉。这大概也与刚才提到的《列仙传》有关系。
(日本大阪府立大学大形 彻)
本文为作者在第三届国际道教论坛上的论文
更多链接
第三届国际道教论坛专题报道
豫公网安备 41110202000246号互联网药品信息服务资格证书:(豫)-经营性-2022-0039增值电信业务经营许可证:豫B2-20221313医疗器械经营备案编号:豫郑食药监械经营备20212188号



